Anzeige
Meldung des Tages: Technisches Qualitätssiegel: Diese Kupfer-News liefert Substanz – und genau das macht sie jetzt spannend
Neuester, zuletzt geles. Beitrag
Antworten | Börsen-Forum
Übersicht ZurückZurück WeiterWeiter
1 2 4 5 6 7 8 9 10 ...

Löschung


Beiträge: 495
Zugriffe: 244.966 / Heute: 55
Hexagon Purus A. 0,0948 € -2,47% Perf. seit Threadbeginn:   -97,62%
 
Biker112:

Okay, Sorry!

 
30.12.20 17:39
Wußte bisher nicht , daß am 30.12. nur bis 14.00 Uhr gehandelt wird. Wünsche allen  Investoren einen guten Rutsch ins neue Jahr! Es kann nur besser werden...
Antworten

Werbung

Entdecke die beliebtesten ETFs von Amundi

Lyxor Net Zero 2050 S&P World Climate PAB (DR) UCITS ETF Acc
Perf. 12M: +206,18%
Amundi IBEX 35 Doble Apalancado Diario (2x) UCITS ETF Acc
Perf. 12M: +95,34%
Amundi Global Hydrogen UCITS ETF - Acc
Perf. 12M: +58,82%
Amundi MSCI New Energy UCITS ETF Dist
Perf. 12M: +54,93%
Amundi MSCI Greece UCITS ETF Dist
Perf. 12M: +49,91%

Zupetta:

MK

 
30.12.20 19:15
jetzt ist die Tochter bald mehr wert als die Mama. Und die Mama hält 75% an der Tochter
Antworten
hinundweg:

das ist nun gut oder schlecht...

 
30.12.20 19:47
Antworten
Zupetta:

gut ist..

 
31.12.20 06:43
...wenn Du weg bist!
Antworten
Green_Deal:

@Air99

2
31.12.20 09:48
Das China die Zölle auf Bauteile für fuel Cell senkt, könnte wie du vermutet hast tatsächlich der Grund für den Kursanstieg sein. Und gleichzeitig ein Signal das China massiv mit Produktion und Wachstum in Sachen H2 loslegen möchte.
Mir ist kein chinesisches Unternehmen bekannt, welches Wasserstoff-Tanks in der Hexagon Qualität liefern kann! Euch?
Antworten
ATEX:

Dies

 
01.01.21 20:34
könnte als offizieller Starschuss ins H2-Zeitalter gedeutet werden. In China ist das grösste Wachstumspotential zu erwarten. Und wir sind Zulieferer in der Lieferkette.
Antworten
lunimuc1:

Zukunft Wasserstoff

 
04.01.21 07:40
Guten Morgen zusammen,

also ich glaube auch, dass es hier generell was werden kann. Hexagon ist ja am Markt bereits etabliert.

cdn.hexagongroup.com/uploads/2020/11/...pany-Presentation.pdf


Starke Partner, wie Mercedes, Toyota sind ja auch an Bord, bzw. sind an deren Bord die Hexagon-Cylinder. :)


Mit Toyota wird ja ein "neuer" LKW entwickelt und Toyota ist in China was den Wasserstoff angeht auch gut aufgestellt.

www.automobil-industrie.vogel.de/...ta-steht-bereit-a-938138/

Mercedes FCell

www.mercedes-benz.de/passengercars/...-cell/stage.module.html


Von daher mal auf eine grüne Zukunft!

Allen viel Erfolg und noch einen guten Start in's neue Börsenjahr! :)


Antworten
lunimuc1:

Paar Links

3
04.01.21 08:45
Zusammenarbeit mit Everfuel / NEL

hexagongroup.com/press/...ssion-hydrogen-transport-in-europe/


Zusammenarbeit mit Toyota

hexagongroup.com/press/...rded-purchase-order-by-hino-trucks/


Zusammenarbeit USA / Stadler Rail

hexagongroup.com/press/...-powered-commuter-train-in-the-u-s/


Im Bereich Nutzfahrzeuge also richtig was geboten.
Antworten
lunimuc1:

Mausert sich doch

 
04.01.21 15:27
:)

Ist doch ein erfreulicher Tag!  
Antworten
ATEX:

Purus

 
04.01.21 20:49
Kursstärker als  Hex Composit. Starker Hoffnungsträger für die Zukunft.
Antworten
floxi1:

Nachgelegt :)

 
05.01.21 12:17
Der Rücksetzer durch die Stopp Loss Welle heute Morgen eignete sich ideal zum Nachkaufen.
Dachte schon, der Zug wäre abgefahren :)
Noch viel viel Luft nach oben!
Antworten
lunimuc1:

Heute wurde ja der ganze

 
05.01.21 12:38
Sektor rasiert!

Haben dann auch nochmal die Gelegenheit genutzt was nachzulegen.

Allen weiterhin viel Erfolg!
Antworten
floxi1:

Hexagon wird sich

 
05.01.21 12:58
In etwa so verhalten wie elringklinger sich verhalten hat.
Der Sektor wird momentan enorm gepushed, von öffentlicher und privater Seite. Das geht noch mindestens 2 Jahre so. Wir stehen erst am Anfang.
Antworten
Wills:

@floxi1

 
05.01.21 13:25
Solche Sprüche immer... das klingt so arg reißerisch a la Pusher-Seiten... würde ich mir verkneifen. Kein Mensch kann wissen, ob der Hype so weiter geht und wie lange.
Antworten
floxi1:

Nicht der Hype sondern

 
05.01.21 16:00
Die Förderungen und Forschungsprogramme werden mindestens 2 Jahre anhalten.

Ernsthaft Umsatz und Gewinn macht mit H2 noch niemand.

Das dauert noch länger als 2 Jahre.
Antworten
Arfi:

floxi

 
05.01.21 19:06
Hattest du schonmal eine Aktie länger als 2 Jahre im Depot :))))

Wenn ich so was immer lese..... die meisten halten ihre Aktien nicht mal ein halbes Jahr !
Antworten
floxi1:

Oh ja

 
05.01.21 20:08
Hab ich. Jede Menge, teils leider.

Die Psychologie sagt, dass man viel lieber nichts tut, auch wenn es falsch ist
als dass man aktiv einen Fehler macht.

Antworten
floxi1:

Typische Bärenfalle

 
05.01.21 20:12
morgen geht's wieder bergauf. Umkehr war ja heute schon.
Antworten
Chartfreak11:

Heute geht es weiter hoch

 
06.01.21 05:25
Die geht den Weg von Everfuel.
Antworten
Biker112:

Wenn ich das schon wieder lese...

 
06.01.21 07:42
beide  MK's (Everfuell hat etwas über eine Milliarde) sind ungefähr gleich. Solches Wunschdenken am Morgen hat nicht gerade viel Inhalt.  
Antworten
Arfi:

Am Montag

2
06.01.21 09:15
hexagongroup.com/press/invitation-to-capital-markets-day-2021/
Antworten
Arfi:

Chartfreak11

 
06.01.21 10:08
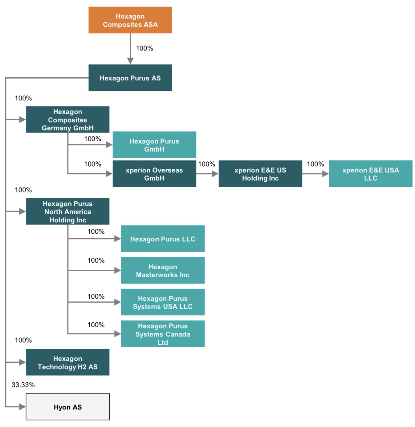
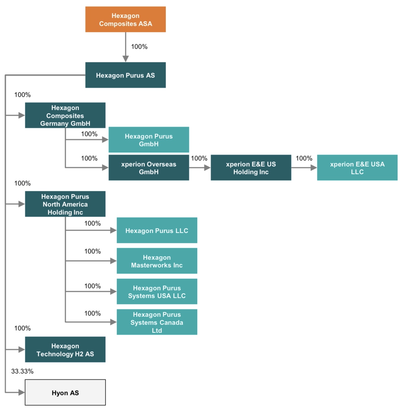
Ich glaube du kennst das Unternehmen Hexagon Purus nicht so richtig und welches Potential  dahinter steckt. Hexagon Purus ist ein 100% tiges Tochterunternehmen von Hexagon Comp. Es wurde ein Joint Venture Hyon , Hexagon Comp. zusammen mit Nel und Power Cell ( 33,33%) gegründet. PowerCell arbeitet mit Bosch zusammen.

Hier im Link kann man nachlesen welche Stellung genau Hexagon Purus im Konzern hat.
cdn.hexagongroup.com/uploads/2020/11/...pany-Presentation.pdf
Antworten
Arfi:

Unternehmensstruktur

6
06.01.21 10:20
(Verkleinert auf 41%) vergrößern
Löschung 1224328
Antworten
lunimuc1:

@ Arfi - Danke

 
07.01.21 13:55
für die Verlinkung. Bin gespannt, ob es dann am Montag weitere Impulse für den Kurs gibt.

Heute ja wieder ein sehr erfreulicher Tag. :)

VG

Antworten
Flo2231:

Geht ja gut ab heute ...

 
07.01.21 20:12
gibts Gründe oder liegt’s Nur an Plug Power und der US-Wahl?
Antworten
Auf neue Beiträge prüfen
Es gibt keine neuen Beiträge.

Seite: Übersicht 1 2 4 5 6 7 8 9 10 ... ZurückZurück WeiterWeiter

Börsen-Forum - Gesamtforum - Antwort einfügen - zum ersten Beitrag springen

Neueste Beiträge aus dem Hexagon Purus Forum

Wertung Antworten Thema Verfasser letzter Verfasser letzter Beitrag
3 2.163 Frage zu den neue Aktien bei Hexagon Purus dokusabine zakdirosa 23.02.26 14:40
    HP Martin1968   12.02.23 18:49
  3 Hexagon Purus Martin1968 sillycon 07.01.23 09:41
9 494 Förderung ranoipz MrMarkus 31.01.22 18:48

--button_text--