Anzeige
Meldung des Tages: Verdoppelt – und noch nicht am Ziel? Dieser Rohstoff-Explorer profitiert vom Antimon-Boom
Neuester, zuletzt geles. Beitrag
Antworten | Hot-Stocks-Forum
Übersicht ZurückZurück WeiterWeiter
... 12311  12312  12314  12315  ...

Steinhoff International Holdings N.V.


Thema
abonnieren
Beiträge: 361.311
Zugriffe: 107.973.336 / Heute: 6.051
Steinhoff Int. Hol. kein aktueller Kurs verfügbar
 
NoCap:

So kann

 
05.05.21 09:38
...es gerne weitergehen...:o)  
Antworten

Werbung

Entdecke die beliebtesten ETFs von Amundi

Lyxor Net Zero 2050 S&P World Climate PAB (DR) UCITS ETF Acc
Perf. 12M: +206,18%
Amundi IBEX 35 Doble Apalancado Diario (2x) UCITS ETF Acc
Perf. 12M: +70,33%
Amundi MSCI New Energy UCITS ETF Dist
Perf. 12M: +52,17%
Amundi Global Hydrogen UCITS ETF - Acc
Perf. 12M: +50,63%
Amundi Japan TOPIX II UCITS ETF - JPY Dist
Perf. 12M: +39,49%

Hagen2706:

Emotionen

3
05.05.21 09:52
Sehr bemerkenswert wie die Anlegerschaft emotional gesteuert ist! Vergleicht man mal die Beiträge von gleicher Zeit gestern zu heute...! Dabei hat sich nichts geändert der Plan steht und Steini geht seinen Weg! Also schön ruhig bleiben und die nächsten Monate genießen! VG Hagen
Antworten
dermünchner:

ich bin schon sehr erleichtert

 
05.05.21 09:53
das heute die Meldung kam, es könnte jetzt die Initialzündung sein für alle weiteren Schritte in Richtung
Normalisierung bei Steinhoff.  
Antworten
SteinmetzStein:

es wurde ein neues Kalb geboren!

 
05.05.21 09:55
Das ist meine Vermutung über den Kursanstieg, nicht die lächerliche Dgap.

Mal schauen wie euphorisch der gute Dreckige darauf reagiert.
Und zum Kommentar dieses forum bewirkt nichts.

Wenn der dreckige schreibst, dass er auf Grund der Newslage all in geht, dann ziehen hier viele mit und der Kurs würde Massiv steigen!!

Long und plopp

Was meint ihr?

Stein  
Antworten
WChunter:

Zeitpunkt DGAP

 
05.05.21 09:59
Möchte unser Management GAPs erzielen mit dem Zeitpunkt des Nachrichtenflows...

..17% ist aber mehr als top!
Antworten
6R25S25:

Preezputin

 
05.05.21 10:02
Gerade lief im Radio Rasputin von Boney M.
Haltet mich für verrückt aber ich denke dabei an L.d.P.

Antworten
Gelöschter Beitrag. Einblenden »
#307807

Josemir:

So jetzt drängt es

4
05.05.21 10:12
aber langsam..Es wird laut über Zinserhöhungen gesprochen und wir sollten vorher umschulden..
Go Steini..
www.n-tv.de/wirtschaft/...hung-ins-Spiel-article22533722.html

Long..
Antworten
dermünchner:

@Josemir: So jetzt drängt es

 
05.05.21 10:15
kommt drauf welche Zentralbank seine Zinsen erhöht und in welcher Reihenfolge andere Nachfolgen....
Antworten
Snüffel:

2024 moderate Erhöhung...

 
05.05.21 10:20
... also lasst mal die Kirche im Dorf.  
Antworten
manham:

Ich liebe es ja

11
05.05.21 10:21
mit Buchwerten zu rechnen.
Nachfolgend Zahlen sind reine Annahmen,
Lediglich aus Veröffentlichungen und Beiträgen hier im Forum gepostet.

Werte   Pepco runde 5,8 mrd.
Pepco runde 2 mrd.
MF schlaffe 1 mrd.
Australien mit Other runde 1,5 mrd
Cash runde 2 mrd.
Macht summiert 12,3 mrd.
Daraus folgt, dass die derzeitigen Schulden, einschließlich der zu zahlenden Beträge für den Vergleich
Noch unterhalb der Addierten Werte liegen.
Meiner Einschätzung nach verbleibt dann noch eine schlaffe mrd., was wiederum einen Wert je Aktie von 25 Cent ergeben würde.
Eine Umschuldung auf einen Zinssatz von 5% oder geringer dürfte entsprechend nicht im Wege stehen.
Gibt man von Pepco mittelfristig 30 % ab so hat man runde 3 bis 4 mrd zur Schuldentilgung.
Es verbleiben dann um die 7 mrd. Schulden, der Kapitaldienst hierfür ( runde 300 bis 400 Mio Zinsen) ist kein Problem.
Mein Fazit, ich fühle mich mittlerweile gut mit meinem Steinhoff Anteil und hoffe auf weitere Zuwächse,
sowohl im Kurs bei Steinhoff, Pepkor und vor allem Pepco.
Antworten
Mofo:

@manham

2
05.05.21 10:35
Kann man den Asset-Wert von Pepco auch auch mit einem kalkulatorischen Liquidationserlös gleichsetzen?

Falls ja und wenn deine Rechnung hinhaut, dann kann sich ja Hamilton jetzt gut ausrechnen, was im Falle einer Insolvenz noch übrig bleibt.  Da der ganze Laden besichert ist,  für Hamilton vermutlich wenig bis nix .

Vielleicht ist es kein Zufall, dass die Meldung grade heute kommt.
Antworten
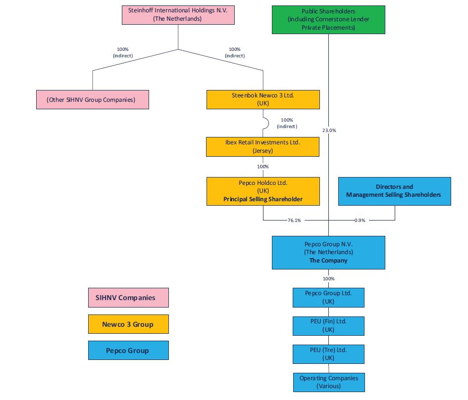
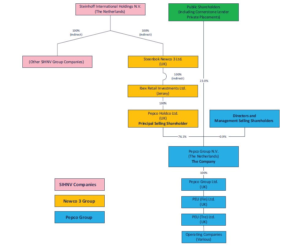
gustaff:

Prospekt S. 198 - Cornerstone Lender

6
05.05.21 10:41
14.14 Cornerstone Lender Private Placement Conditional upon the Offering, the Principal Selling Shareholder has offered up to 29,531,553 Shares to significant lenders under the SEAG 1/2L Facilities, and certain of the facilities agreements entered into by Steinhoff Finance Holding GmbH (being non-Steinhoff Group affiliated entities holding in excess of approximately 0.75% of the total commitments thereunder) (Cornerstone Lenders) at the Institutional Investors’ Offer Price. To that end, on 4 May 2021 the Principal Selling Shareholder and the Cornerstone Lenders (or their nominated entities) entered into cornerstone investment agreements regulating the mutual undertakings of the parties with respect to the offer and sale/purchase of the Shares. The sale of the Shares by 198 the Principal Selling Shareholder to the Cornerstone Lenders (or their nominated entities) will be effected by way of block trades on the WSE to be executed on the First Trading Date; such block trades are expected to be settled on the second business day from the First Trading Date.

Zusätzlich zu den Einnahmen durch die IPO, werden wohl noch weitere Schulden durch den direkten Tausch getilgt. Nach dem Schaubild auf S. 129 werden so zusätzlich bis zu 5,1 % an der Pepco Group abgegeben
Antworten
ms_rocky:

Alles Top

 
05.05.21 10:43
Ich hoffe Hamilton und Trevo nicht durch die News negativ beeinflusst werden, so dass die Fronten verhärtet bleiben.
Der Zeitpunkt des IPO scheint von den Gläubigern durchgeboxt zu sein. Die können schnell die Aktien im Markt werfen (These 1) wenn der Vergleich nicht durchkommt. Oder (These 2) Steinhoff es sich der Sache mit Hamilton und Trevo sicher, so dass der Vergleich nicht wirklich gefährdet ist. In dem Fall zählt auch jeder Tag im Bezug auf die Zinsen.
Antworten
gustaff:

Nachtrag Schaubild S. 129

12
05.05.21 10:45
(Verkleinert auf 59%) vergrößern
Steinhoff International Holdings N.V. 1250685
Antworten
Gelöschter Beitrag. Einblenden »
#307816

chriscrosswin.:

representing up to 17.5%

2
05.05.21 11:05
Hey Investoren,

die DGAP ist toll und am besten gefällt mir folgender Part:
The IPO will include a public offering of up to 101,343,568 existing Pepco Group shares, of which c. 98.8% is held by Steinhoff, (representing up to 17.5% of the total issued share capital) to retail investors and institutional investors in Poland and an offering to institutional investors in selected other countries within a price range of PLN 38 to PLN 46 (EUR 8.35 to EUR 10.11) subject to publication of a prospectus approved by the Netherlands Authority for the Financial Markets (AFM) which is expected to occur today.

Schön zu sehen, dass erst einmal nur so wenig angeboten wird und der größte Teil in Eigenbesitz verbleibt.

Ich blicke zwar kaum noch durch, jedoch werte ich diesen Schritt als positiv.

Viel Erfolg weiterhin uns Investoren.

Viel Durchhaltevermögen allen "Alt-Investoren"!

Schöne Woche!

Cheers
C
Antworten
Manomann:

Morgen

 
05.05.21 11:11
Antworten
Gelöschter Beitrag. Einblenden »
#307819

Manomann:

Steinhoff

2
05.05.21 11:16
hat gedreht wie das fähnchen im Winde. Ab gehts nach Norden.
Antworten
Gelöschter Beitrag. Einblenden »
#307821

Schnuggi91:

Ich frage mich, wann etwas durchsickert

 
05.05.21 11:23
Es wird schwer zu erkennen ob es am IPO oder am GS liegt.
Antworten
Shoppinguin:

Project Albion - Pepco Group N.V.

3
05.05.21 11:40
Wieder eine neue Firma

Dirty... DEIN Einsatz bitte....

Was ist ein Albion?
Albion (bei Ptolemäus  Alouion) ist ein antiker Name für Großbritannien, obwohl der Begriff meist auf England bezogen wird. Der Begriff wird auch neuzeitlich vor allem dichterisch für England benutzt. ... Eine weitere Möglichkeit wäre die erschlossene keltische Wurzel  albio- ( Welt, Land).

Quelle:
www.pepcogroup.eu/protected_file/198/
Antworten
dermünchner:

wenn man sich mal die

2
05.05.21 11:42
im Vergleich zu sonst bei solchen Steigerungen gehandelten Stücke ansieht, ist dass heute mehr als erstaunlich und verdammt gut.....eine echte Überraschung...möchte nicht wissen wenn auf einmal 100 Mio und mehr tägl. mal wieder gehandelt werden....
Antworten
Gelöschter Beitrag. Einblenden »
#307825

Auf neue Beiträge prüfen
Es gibt keine neuen Beiträge.

Seite: Übersicht ... 12311  12312  12314  12315  ... ZurückZurück WeiterWeiter

Hot-Stocks-Forum - Gesamtforum - Antwort einfügen - zum ersten Beitrag springen

Neueste Beiträge aus dem Steinhoff International Holdings Forum

Wertung Antworten Thema Verfasser letzter Verfasser letzter Beitrag
126 89.348 Steinhoff Informationsforum DEOL Hagüwa 08.03.26 16:57
7 2.311 Steinhoff Topco B.V. - CVR - die goldene Zukunft? NeXX222 tikay2 20.02.26 16:43
4 209 LdR-Forum Inlfu Berliner_ 07.01.26 16:52
318 361.308 Steinhoff International Holdings N.V. BackhandSmash BackhandSmash 31.07.25 18:50
7 33 Steinhoff: Konstruktiver Informationsthread trttl Berliner_ 29.07.25 18:15

--button_text--