Anzeige
Meldung des Tages: Der nächste Lithium-Runner? EMP startet entscheidende Engineering-Phase
Neuester, zuletzt geles. Beitrag
Antworten | Hot-Stocks-Forum
Übersicht ZurückZurück WeiterWeiter
... 10031  10032  10034  10035  ...

Steinhoff International Holdings N.V.


Thema
abonnieren
Beiträge: 361.311
Zugriffe: 108.043.578 / Heute: 147
Steinhoff Int. Hol. kein aktueller Kurs verfügbar
 
SH_Zitatesam.:

Hoppla

 
04.06.20 21:41
ist sich da jetzt jemand vertippt? LG Zitti  
Antworten

Werbung

Entdecke die beliebtesten ETFs von Amundi

Lyxor Net Zero 2050 S&P World Climate PAB (DR) UCITS ETF Acc
Perf. 12M: +206,18%
Amundi IBEX 35 Doble Apalancado Diario (2x) UCITS ETF Acc
Perf. 12M: +84,27%
Amundi MSCI New Energy UCITS ETF Dist
Perf. 12M: +61,99%
Amundi Global Hydrogen UCITS ETF - Acc
Perf. 12M: +59,92%
Amundi IBEX 35 UCITS ETF Dist
Perf. 12M: +40,16%

SH_Zitatesam.:

Hat ...

 
04.06.20 21:42
Antworten
StPauliTrade:

@der pareto

 
04.06.20 21:47
Interessant finde ich an diesem Artikel wie er geschrieben ist. Fall ist ähnlich gelagert wie bei Steini aber beim china Böller schreibt larsi sehr neutral, fast schon so als ob man einen Zock wagen könnte. Die die schon länger bei Steini investiert sind kennen da ganz andere Artikel über Steini.  Unser unsympathischer  Verfasser hat schiss vorm Chinesen...

Oje
Grüße  
Antworten
NoCap:

Paar 100k..

 
04.06.20 21:48
Shares von Steini sollte man immer im Depot haben...hier rappelt es bald  
Antworten
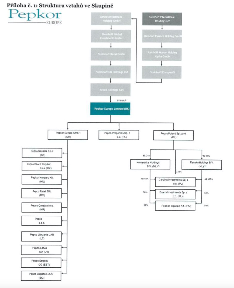
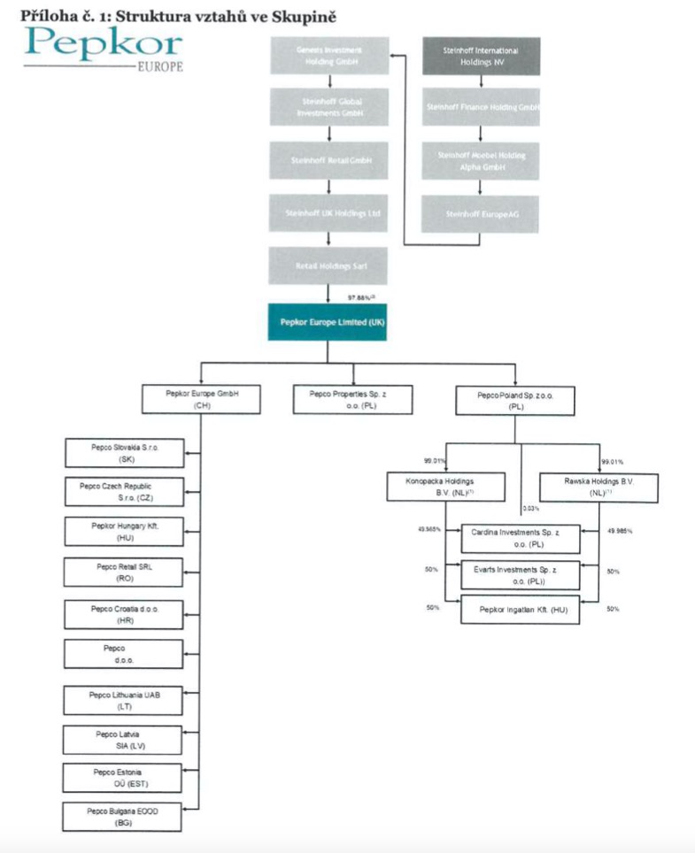
Dirty Jack:

Strukturinfo

6
04.06.20 21:53
Falls es interessiert, hier mal die Pepkor Europe Struktur (heute Pepco Group) aus dem Jahresabschluss der Pepco CZ.
(Verkleinert auf 71%) vergrößern
Steinhoff International Holdings N.V. 1182699
Antworten
Shoppinguin:

Was ist denn nun mit

 
04.06.20 21:56
dem Kurs los ?
Antworten
studichaot:

S-DAX weiterhin

10
04.06.20 22:02
Deutsche Wohnen SE steigt in DAX auf

Deutsche Lufthansa AG wechselt in MDAX/Änderungen werden zum 22. Juni wirksam

STOXX Ltd., der globale Indexanbieter von Qontigo hat am Donnerstag Veränderungen in der DAX-Indexfamilie mit Wirkung zum 22. Juni 2020 bekannt gegeben. Die Aktien der Deutschen Wohnen SE werden in den DAX-Index aufgenommen und ersetzen dort die Aktien der Deutschen Lufthansa AG. Grundlage ist die Fast-Exit-Regel.

Lufthansa wechselt in den MDAX-Index. Außerdem wird Ströer SE & Co KGaA neu in MDAX aufgenommen und ersetzt die Deutsche Pfandbriefbank AG, die nach der Fast-Exit-Regel aus dem Index genommen wird und in SDAX wechselt.

Neu aufgenommen im SDAX-Index werden außerdem Dr. Hönle AG und ATOSS Software AG. Sie ersetzen Elmos Semiconductor AG und MLP SE, die ebenfalls nach der Fast-Exit-Regel aus dem Index genommen werden.

Im TecDAX Index ergeben sich keine Änderungen.

Der nächste Termin für die planmäßige Überprüfung der DAX-Indexfamilie ist der 3. September 2020.


Antworten
Fun_trader99:

Steinhoff bleibt im SDAX

11
04.06.20 22:03
deutsche-boerse.com/dbg-de/media/...steigt-in-DAX-auf-2042978
Antworten
Antifuture:

DPA-AFX

 
04.06.20 22:06
dpa-AFX: *INDEX-MONITOR: DR. HÖNLE UND ATOSS SOFTWARE FÜR ELMOS SEMI UND MLP IM SDAX
-
Antworten
St.Martin:

Und täglich grüßt das Murmeltier

 
04.06.20 22:10
Wie Sie jeden Tag zurecht gerückt wird ;-)  
Antworten
Taylor1:

aufgehts richtung 7,8cent

 
04.06.20 22:12
Antworten
St.Martin:

Sorry Anhang fehlte

 
04.06.20 22:13


Antworten
Terminus86:

SDAX Verbleib

 
04.06.20 22:45
Der SDAX Verbleib ist doch mal ein positiver Start in den verheißungsvollen Juni. Hoffentlich dürfen wir dann bei der nächsten Bewertung im September um den MDAX Aufstieg kämpfen ;-)
Antworten
taube16:

@Pareto

 
04.06.20 23:35
Nicht vergessen, die Bude ist in den US einer der liebsten Zockeraktien derzeit.
SH war und ist in US und Asien eben nie aufm Radar, ich behaupte mal sogar nur in Teilen Europas und SA war SH mal ne high risk Zocker bude. Gefühlt für mich stirbt SH seit bald 2 Jahren einfach nur vor sich hin.  
Antworten
McLaren:

Aha!

 
04.06.20 23:41
Interessant. Na dann schauen wir doch mal wie es weiter geht.  
Antworten
studichaot:

Situation Conforama

6
04.06.20 23:51
Die Marke Conforama in Aufruhr, ihre 8600 Angestellten fürchten um ihren Arbeitsplatz

Von der Covid-19-Krise hart getroffen, hat die Marke Conforama den staatlich garantierten Kredit immer noch nicht erhalten. Ohne Bargeld könnte es heute bankrott gehen. Die Gewerkschaften prangern das "ohrenbetäubende Schweigen" des Staates zu diesem Thema an.

Seit mehreren Wochen fühlen sich die Mitarbeiter von Conforama "magenkrank" und leben in Angst, ihren Arbeitsplatz zu verlieren. Da ihr Unternehmen von der Covid-19-Krise hart getroffen wurde, droht es wie Alinea wegen mangelnder Liquidität Konkurs anzumelden. "Heute läuft Conforama hinter dem staatlich garantierten Kredit (PGE) her, um einfach weiter existieren zu können", erklärt Abdelaziz Boucherit, Gewerkschaftsdelegierter der CGT Conforama. Um seinen Cashflow wiederherzustellen, beantragte das Möbelunternehmen am 18. März beim Interministeriellen Ausschuss für industrielle Umstrukturierung (CIRI) dank des Systems zur Unterstützung der von der Gesundheitskrise betroffenen Unternehmen ein Darlehen in Höhe von 320 Millionen Euro zur Deckung seiner Verluste. Doch zweieinhalb Monate später steht die Antwort immer noch aus. "Die 8.600 Mitarbeiter warten. Wir wissen nicht, mit welcher Soße wir gegessen werden. Einige von ihnen haben immer noch Kredite auf ihrem Rücken. Andere sind alt, haben aber noch ein paar Jahre bis zur Pensionierung vor sich. Wie werden sie wieder auf die Beine kommen, wenn das Unternehmen pleite geht? Die Moral ist sehr niedrig", sagt Abdelaziz Boucherit. Stéphane Martin, CGT-Vertreter beim CSE, verhehlt seinen Pessimismus nicht. "Wir haben von Anfang an an den EMP geglaubt. Aber jetzt nicht mehr. In den Geschäften ist es ein tägliches Thema, das Klima ist heftig und es ist schwer, die Kollegen zu beruhigen. Wir haben das Gefühl, dass man uns auf den Arm genommen hat".

Zur Finanzierung dieses staatlich garantierten Darlehens (PGE) wurde im März eine Gruppe von vier Banken (HSBC, LCL, Crédit du Nord und BNP-Paribas) angesprochen. Bercy hatte sich bereit erklärt, seine Garantie von 80% auf 90% zu erhöhen. Doch heute scheinen zwei der vier Banken dem Unternehmen nur zögerlich zur Hilfe zu kommen: die HSBC, die sich allmählich aus Frankreich und Kontinentaleuropa zurückzieht, und die BNP, deren Position fragwürdig ist. Am 15. Mai, als sich der Fall dem Abschluss näherte, sagte der BNP-Vertreter seine Anwesenheit bei einer entscheidenden Sitzung ab, ohne die anderen Teilnehmer zu informieren. Seitdem hat die Bank den Darlehensvertrag mit der Begründung unterstützt, dass das Unternehmen ein neues industrielles und kommerzielles Projekt vorlegt. Also ein Käufer. "Als sie nicht zu diesem Treffen kam, war klar, dass die BNP andere Interessen hatte. Wie das der Unterstützung von But, das sich seit langem um Conforama dreht. Es war sehr klar", sagt Stéphane Martin. Eine Analyse, die durch ein internes Memo vom 20. Mai bestätigt wurde. Marc Ténart, der CEO von Conforama, weist darauf hin, dass "die Banken uns gezwungen haben, andere Optionen zu prüfen, einschließlich einer Annäherung an But".

Das Aber-Zeichen im Hinterhalt

Castorama hat einen Interessenbekundungsbrief von But erhalten, der den zweiten Platz auf dem Markt hinter dem schwedischen Riesen Ikea beansprucht. Diese Verhandlungen beunruhigen die Gewerkschaften, die das "unerträgliche Schweigen" des Wirtschaftsministers Bruno Lemaire zu diesem Thema anprangern. "Denn wenn diese Option gewählt wird, wird sie nicht ohne sozialen Schaden bleiben. Wenn wir von einem anderen Akteur in der Möbelindustrie übernommen werden, ergeben sich unweigerlich Synergien, insbesondere für alle Verwaltungspositionen. Werden alle Geschäfte erhalten bleiben, wenn 90 von ihnen in direktem Wettbewerb stehen? Wie könnten sie koexistieren? Und was ist mit den Angestellten? Was ist mit Arbeitsverträgen? Würde es zwei verschiedene Marken geben? Dazu liegen uns keine Informationen vor. Aber wir haben einige Ideen. Mehr Flexibilität gibt es bei But, das 315 Betriebe mit 7.100 Beschäftigten hat. Conforama hat 160 Geschäfte für 1500 weitere Mitarbeiter. Auch die Gehälter sind nicht die gleichen. Wir sind nicht gelassen". Befürchtungen, die von Herstellern und unabhängigen Lieferanten geteilt werden. 20.000 von ihnen sind von Conforama abhängig, die 60% ihrer Lieferungen in Frankreich bezieht. Diese Hersteller könnten "durch das Verschwinden dieses Akteurs oder durch eine Konzentration des Vertriebs geschwächt werden, die nicht mit ernsthaften Garantien für die französischen Hersteller einhergehen würde", so die Ameublement français, der Berufsverband der Akteure der Möbelindustrie.

"Das Ziel ist es, null soziale Zerrüttung zu erreichen."

Die Leitung von Conforama, die heute Nachmittag beigetreten ist, bekräftigt ihrerseits, dass sie kein festes Angebot von But erhalten hat und dass die Gespräche mit dem Staat noch andauern. "Wir prüfen derzeit alle Möglichkeiten, um die Interessen von Conforama und seinen Mitarbeitern zu wahren. Die immer noch favorisierte Hypothese ist die des staatlich garantierten Darlehens, von dem bestimmte Marken wie Fnac Darty, Castorama und Brico Dépôt profitiert haben. "Ziel ist es, soziale Probleme zu vermeiden, Arbeitsplätze bei Conforama und in der Möbelindustrie zu erhalten".  Die Geschäftsführung argumentiert insbesondere mit den guten Ergebnissen des Unternehmens in den letzten Monaten. Nach zwei Jahren stürmischen Wetters, der Umsetzung eines umfangreichen Umstrukturierungsplans mit der Schließung von 32 Geschäften, darunter 8 in der Region Paris, und dem Verlust von 1.900 Arbeitsplätzen stieg der Umsatz im vierten Quartal 2019 im Vergleich zu 2018 um 1%. Ein Trend, der bis Februar anhielt. Und trotz der Schließung von Geschäften während der zwei Monate der Eindämmung stiegen die Web-Umsätze nach Angaben des Managements im Vergleich zum Vorjahr um 16%. Ein Enthusiasmus, der von den Mitarbeitern gedämpft wurde. Sie sprechen von einem zaghaften Aufschwung und weisen darauf hin, dass das Unternehmen aufgrund mangelnder Liquidität Schwierigkeiten hat, seine Schulden bei seinen Lieferanten zu begleichen, und dass es zu Lieferverzögerungen kommt.

Für morgen um 10 Uhr ist ein Treffen zwischen dem CIRI, der Unternehmensleitung und den Gewerkschaften geplant. Wenn keine Lösung gefunden wird, sollte die Aussetzung der Zahlungen und die Zwangsverwaltung in Aussicht gestellt werden. Alles hängt von der Haltung des Staates und der Banken ab, die über das Schicksal der 8.600 Mitarbeiter von Conforama entscheiden werden.

Quelle: france3-regions.francetvinfo.fr/...leurs-emplois-1837610.html
Antworten
studichaot:

Stellenabbau Conforama

5
05.06.20 00:04
1000 neue Arbeitsplätze bei Conforama bedroht

Bereits vor der Covid-19-Krise hatte Conforama mit den Sozialpartnern einen Sozialplan für 1.900 Arbeitsplätze ausgehandelt, und 32 Geschäfte waren bereits geschlossen worden.

Am Rande des Konkurses sieht Conforama laut CFDT ein Szenario vor, bei dem 1.000 zusätzliche Arbeitsplätze (zusätzlich zu den bereits geplanten im Sozialplan) gestrichen und zehn weitere Geschäfte geschlossen würden. Dieser Plan würde von dem derzeitigen CEO des Möbelspezialisten, Marc Ténart, dem Handelsgericht vorgelegt, falls Conforama unter Zwangsverwaltung gestellt wird. Bereits vor der Covid-19-Krise hatte Conforama mit den Sozialpartnern einen Sozialplan für 1.900 der 9.000 Arbeitsplätze des Unternehmens ausgehandelt, und 32 Geschäfte waren bereits geschlossen worden.

Das Unternehmen befindet sich seit der im Rahmen des Eindämmungsprogramms verhängten Schließung seiner Geschäfte in einer sehr schlechten Lage. "Die Banken vertrauen ihm nicht mehr, die Lieferanten werden immer vorsichtiger, da sie befürchten, dass sie nicht bezahlt werden, und die Lagerbestände in den Läden werden von Stunde zu Stunde ärmer, ohne dass Conforama in der Lage ist, Bestellungen aufzugeben", ist die CFDT alarmiert. Das Unternehmen gibt sogar an, dass es seinen Hauptgläubiger, die Beschäftigten, erst in einigen Wochen befriedigen kann.

Weg einer Annäherung an die Aktionäre von But

Das Management von Conforama sagt, dass es zwei andere Szenarien bevorzugt, um zu vermeiden, dass das Unternehmen unter Zwangsverwaltung gestellt wird. Zusätzlich zu dem staatlich garantierten Kredit über 320 Millionen Euro, den das Unternehmen aufgrund des Widerstands mehrerer Banken, darunter BNP Paribas, nicht abschließen kann, prüft Conforama zunehmend ernsthaft die Möglichkeit einer Annäherung an die Aktionäre von But. Dieser Wettbewerber schlägt vor, Conforama zu übernehmen, ohne über die bereits verhandelte PSE hinaus Arbeitsplätze abzubauen. Doch für den Beginn des Übernahmeprozesses fehlt noch immer die formale Akzeptanz der Gläubiger von Conforama, die nur langsam eintrifft.

Quelle: www.lefigaro.fr/societes/...s-menaces-chez-conforama-20200604
Antworten
aboutback:

@studichaot

2
05.06.20 00:32
Da kommt A.Seifert über seine 50%ige Beteiligung bei But seinem Ziel auch ohne Wiener Gerichte  näher.
Antworten
Gelöschter Beitrag. Einblenden »
#250819

H731400:

Conforama

 
05.06.20 06:29
Für uns SH Aktionäre wird das mit Sicherheit leider kein guter Deal wenn er zustande kommt mit But ! So realistisch sollte man sein. Sehr sehr bitter ist das Conforama die Prognosen bis COVID 19 erreicht hat und positive Cash Flows erzielte, das tut uns den Aktionären dann extrem weh wenn 3 Mrd Umsatz wegfallen, sehr bitter. Auf der anderen Seite dürfte das Gesamtjahr für Conforama extrem schlecht laufen und im jetzigen Q3 dürfte auch ein Riesen Verlust anfallen den wir voll abbekommen........

Der Hammer sind natürlich die Kläger, die eigentlich froh sein sollten so ein Angebot von SH zu erhalten, ich glaube nicht das ein GP zu Stande kommt, ich hoffe das dann aber auch irgendwann die Verhandlungen abgebrochen werden und man andeuted „10“ Jahre vor Gericht zu gehen.

Man sieht ja wie lange es alleine in Wien dauert mit Seifert, und das ist eigentlich Kindergarten im Verhältnis zu den Klagen !!!  
Antworten
Sanjo:

Guten Morgen H7

 
05.06.20 06:58
Na gehts dir nicht gut schreibst so negativ obwohl doch alles wahrscheinlich gut wird.
Wir bleiben im S-DAX
Grünen Tag wünsch ich dir
Long und Plopp  
Antworten
H731400:

Guten Morgen Sanjo

 
05.06.20 07:11
ich schreibe nicht negative ich interpretiere die guten Artikel von Studichoat, da steht das Conforama weiter Märkte schließen muss und nochmal 1000 Mitarbeiter enlassen etc......kostet auch in Frankreich.

@Anna Nass ja ich habe die Daumen gedrückt zum GP und war sehr positive, nur jetzt kommen sogar neue Kläger bzw Ratten aus den Löchern (danke Dirtys posts) und das macht es nicht einfacher, außerdem sind die Kläger ja anscheinend nicht zufrieden mit dem SH Angebot, und das Sh jetzt noch mehr bietet in der Krise halte ich für ausgeschlossen, wäre nebenbei auch eine Katastrophe für uns Aktionäre...................
Antworten
Sanjo:

H7 nützt nichts

 
05.06.20 07:16
Wir werden steigen
S-DAX Verbleib ist heute dran und Börse ist Emotion
Conforma wird auch noch gerettet und wenn nicht gut verkauft
Long und Plopp  
Antworten
H731400:

@Sanyo

 
05.06.20 07:25
mich interessiert der Kurs im Juli, ob heute 5 oder 6 oder 7 cent juckt mich nicht. Und S-Dax hin oder her ist ein 0 event !

Im Juli zählt es nach den Zahlen, Bilanzen etc.......und hoffentlich Infos zum GP !  
Antworten
Sanjo:

Im Juli?

2
05.06.20 07:28
Bis dahin ist alles passiert
Börse handelt Zukunft
Long und Plopp  
Antworten
Auf neue Beiträge prüfen
Es gibt keine neuen Beiträge.

Seite: Übersicht ... 10031  10032  10034  10035  ... ZurückZurück WeiterWeiter

Hot-Stocks-Forum - Gesamtforum - Antwort einfügen - zum ersten Beitrag springen

Neueste Beiträge aus dem Steinhoff International Holdings Forum

Wertung Antworten Thema Verfasser letzter Verfasser letzter Beitrag
7 2.313 Steinhoff Topco B.V. - CVR - die goldene Zukunft? NeXX222 KlauMich 12.03.26 21:37
126 89.348 Steinhoff Informationsforum DEOL Hagüwa 08.03.26 16:57
4 209 LdR-Forum Inlfu Berliner_ 07.01.26 16:52
318 361.308 Steinhoff International Holdings N.V. BackhandSmash BackhandSmash 31.07.25 18:50
7 33 Steinhoff: Konstruktiver Informationsthread trttl Berliner_ 29.07.25 18:15

--button_text--