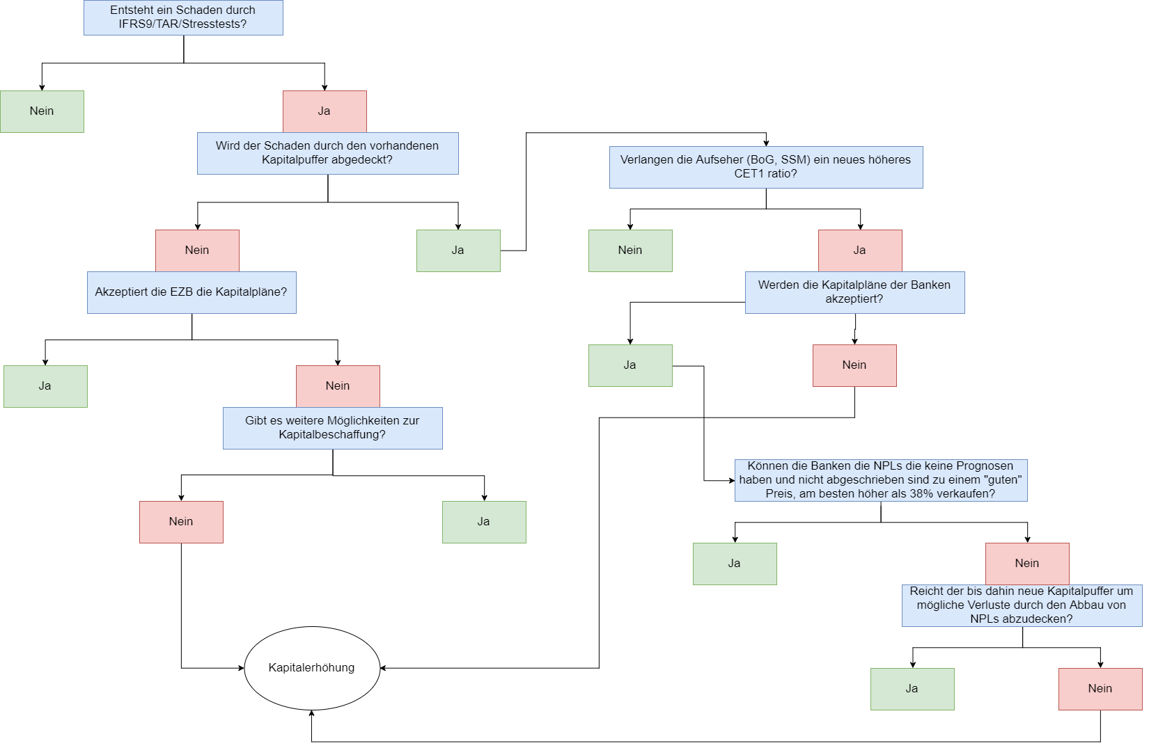
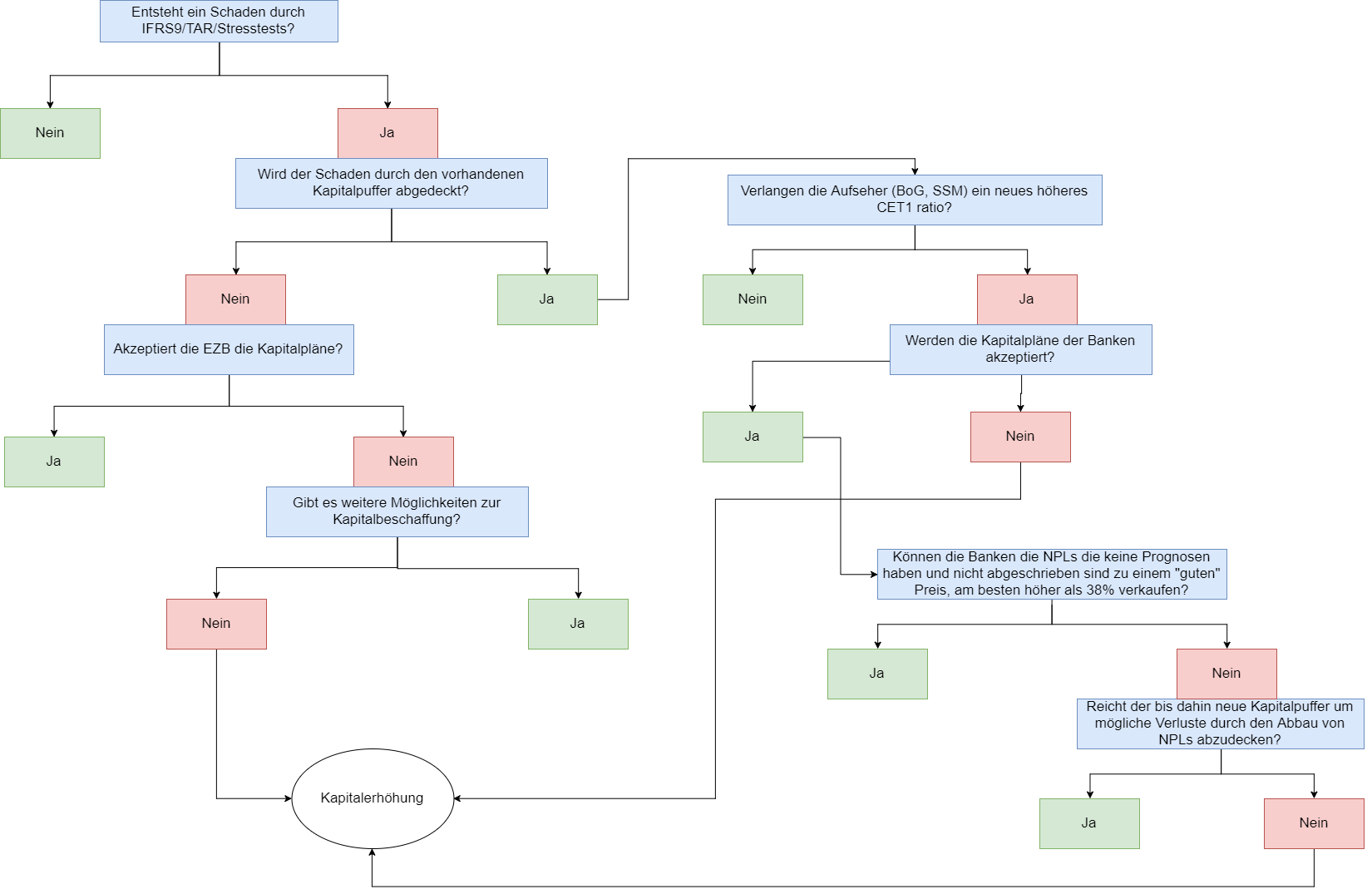
investiert bin möchte ich die Pfeile nicht nur nach unten zeichnen.Die Eurobank ist für mich die Beste Griechische Bank.Es muß bei der Eurobank auch nicht zu einer weiteren KE kommen dar man ja weitere Tochterunternehmen wie zb. Rumänien,Bulgarien und auch die Zypern Tochter noch verkaufen kann um Geld locker zu machen, um die Faulen Kredite senken zu können.Auch wurde heute das Tief bei 60 Cent nicht unterschritten, was Positiv zu bewerten ist.Entweder geht es Morgen stark nach unten oder nach oben, sicher kann man es nicht sagen.
Der Chart stellt weder eine Kauf noch Verkauf Empfehlung dar.
Der Chart stellt weder eine Kauf noch Verkauf Empfehlung dar.
Werbung
